Toggle navigation
欢迎访问本网站!
搜索
学校主页
首 页
部门概况
部门简介
联系我们
通知公告
通知公告
工作动态
国防教育
大学生征兵
国防教育
学生管理
规章制度
奖助管理
奖助动态
勤工奖助学金
助学贷款流程
还款帮助
资料下载
首 页
部门概况
通知公告
国防教育
学生管理
奖助管理
资料下载
首页
>
学生管理
>
规章制度
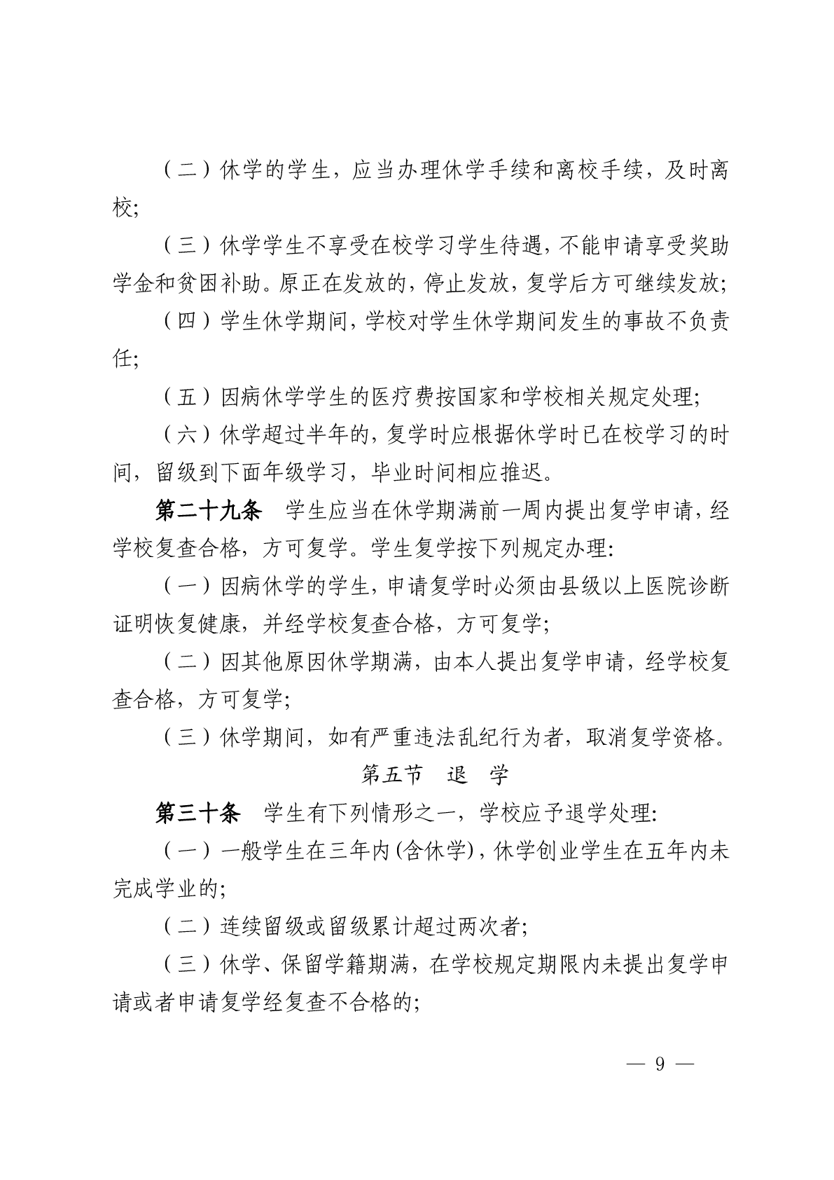
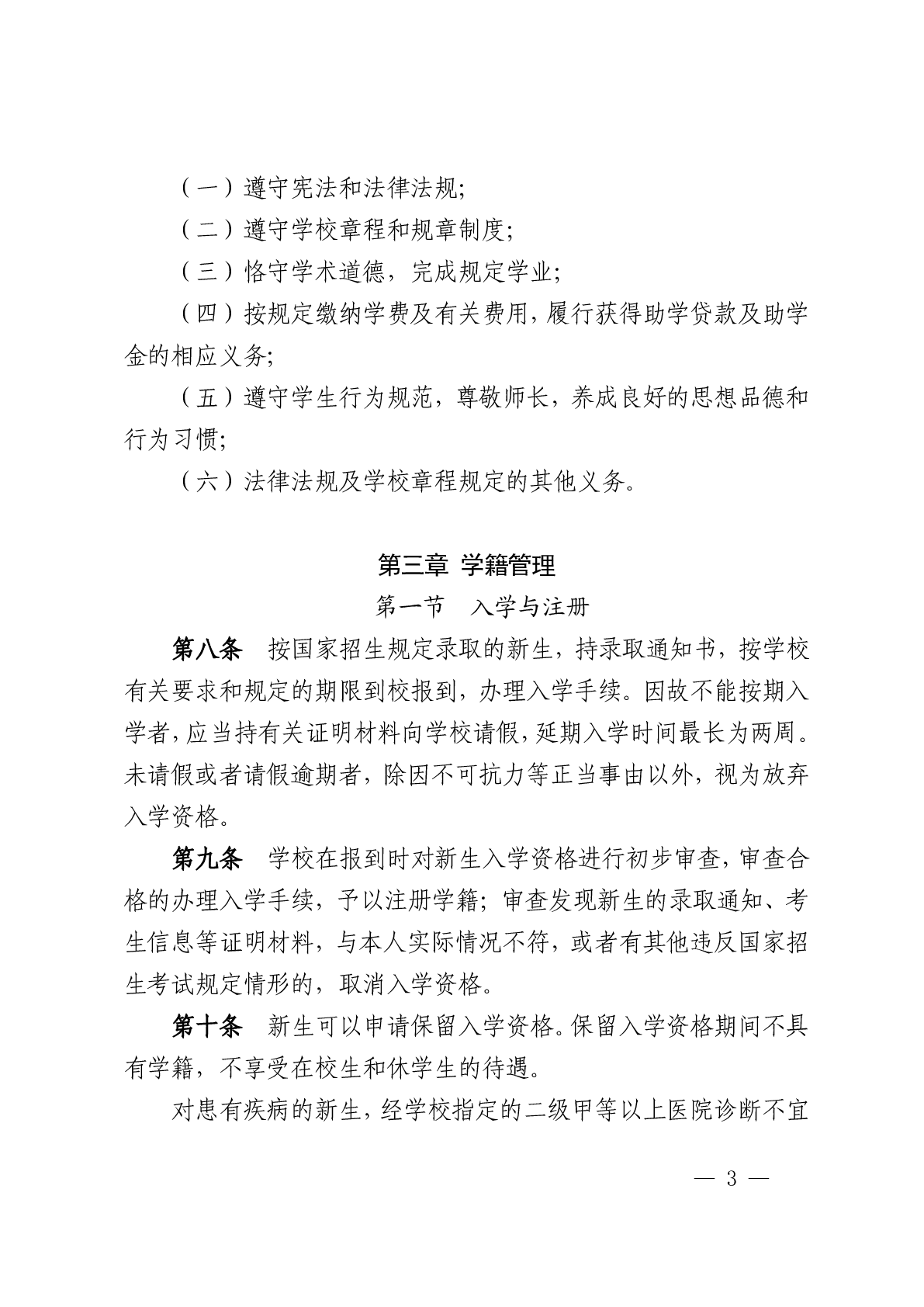
周口文理职业学院学生管理规定
日期:2025-09-10 发布人:党委学生工作部 浏览量:
0
操作>>
【
收藏本页
】
上一篇:
没有了
下一篇:
河南省家庭经济困难学生资助政策简介
返回首页
关闭页面